Mapa Conceptual De La Clasificacion De Los Protozoos
Aquí podrás descargar gratis la ficha de mapa conceptual para niños que corresponde a razonamiento verbal para estudiantes de segundo de primaria o niños que tengan de 7 y 8 años. Organismos unicelulares dotados de núcleo pueden desplazarse libremente lo que los asemeja a especies animales.
Mapa Conceptual Pdf Taxa Ciencias De La Vida
31 Distribución de los.

Mapa conceptual de la clasificacion de los protozoos. Mapa conceptual de la clasificacion de los protozoos. Este mapa conceptual tiene información relacionada a. A eso añadir unos.
El reino Fungi hongos incluye mohos levaduras y setas. Haz clic aquí para centrar el mapa. Practica 2 Clasificacion de Los Microorganismos Reporte Revisar Practica 1 Bacteria yogurt.
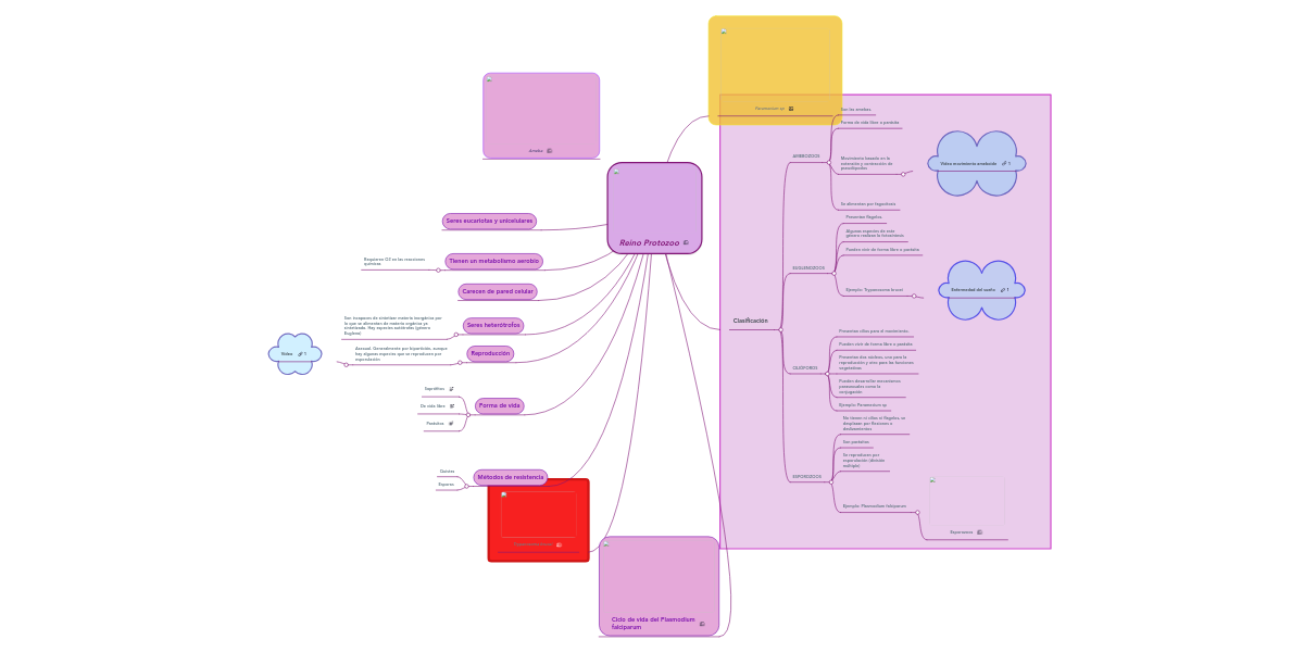
Hacer clic para expandir la información del documento. Los protozoos son organismos unicelulares eucariotas caracterizados por carecer de pared celular ser móviles en algunas de sus fases evolutivas presentar nutrición heterótrofa y pertenecer al reino Protista. Adaptados en su mayoría en medios acuáticos en el suelo húmedo aunque algunos son endoparásitos y otros ectoparásitos muchos protozoos.
Mapa conceptual de el. Característica de los ciliados paramecio implica intercambio de material nuclear la cual se logra mediante. Clasificación de Los Protistas Mapa Conceptual.
37 Mapa Conceptual Reino Protista Gif. Double click this node to edit the text. El reino Protista está formado por organismos Eucariotas por sus caracteristicas se clasifican en Algas Protozoarios Mohos unicelulares multicelulares coloniales.
Las principales estructuras de movilidad son los pseudópodos cilios y flagelos. Reproducción sexual caracterizada por la unión de gametos que pueden ser morfológicamente similares isogametos o distintos anisogametos. 0 1 0 encontró este documento útil 1 voto 78 vistas 16 páginas.
Para facilitar tu aprendizaje debes de realizar todas y cada una de las. Los protozoarios son organismos unicelulares cuya unidad es una célula eucariota con capacidad para cumplir todas las funciones requeridas para asegurar la persistencia de la especie. La más difundida aunque no del todo exacta es la que diferencia a los protozoos de las algas.
Los organismos pueden ser bacterias virus hongos o los animales minúsculos llamados protozoos. Reino Protista Caracteristicas Reino Protista Eucariontes Membrana Celular. Como toda célula eucariota tiene un núcleo verdadero cuyas características pueden ser de utilidad taxonómica por ejemplo en el.
Reconoce que las especies de la naturaleza están divididas y le da importancia a su organización. Mapa Conceptual Sistema Inmune. Mapa conceptual del reino protista.
Se incluyen También los protistas sin estructuras de movilidad. La mayoría de los protistas son unicelulares. Aquí presentamos la clasificación de los seres vivos de manera resumida y organizada a través del siguiente mapa conceptual.
Los antibióticos son sustancias producidas por microorganismos que suprimen el crecimiento de otros. A cualquier miembro del Reino Protista o Protoctista el cual incluye los organismos eucariotas unicelulares como la mayoría de las algas y los protozoos y sus descendientes más inmediatos como son las algas pluricelulares que se incluyen en este grupo por su estructura simple y las claras. Mapa conceptual de los 5 reinos de la naturaleza.
Nutrición del reino protista y representantes del reino protista _ Diario OJO 1. Los protozoos son seres eucariotas y heterótrofos pero dentro de este grupo podemos encontrar microorganismos. Mapa conceptual de los 5 reinos de la naturaleza.
Reino de los Protoctistas. De nutrición por la. Los antibióticos son sustancias producidas por microorganismos que suprimen el crecimiento de otros.
VIRUS BACTERIAS Las bacterias son microorganismos unicelulares que presentan un tamaño de unos pocos micrometros entre 05 y 5 pm por lo general y diversas formas incluyendo esferas cocos barras bacilos y helices. El reino protista comprende uno de los cinco reinos de la naturaleza y contiene a. Los protozoos son microorganismos desconocidos para la mayoría de las personas pero son muy importantes para la salud de nuestro ecosistema y para la salud de los humanos ya que pueden causar enfermedades muy peligrosas e incluso letales.
Pedro alonzo perez barraza integrantes. Mapa conceptual de reino monera. Claudia maribel mejia abarca sandra beatriz nieto carpio ciclo.
Entre los que destacan los protozoos y las algas. El reino Protista o el reino de los protistas o protoctistas uno de los grandes reinos de la naturaleza esconde todo un sin fin de organismos y formas de vida de lo más intrigante y peculiarPese a aquellos. 0 0 encontró este documento útil Marcar este documento como útil.
Es importante que revises el mapa general de la asignatura y el de cada unidad así como que desarrolles los mapas conceptuales que se te soliciten pues todos ellos te servirán para repasar y revisar los temas completos al igual que para relacionar organizar y evaluar lo que vayas aprendiendo. La forma en que se mueven los protozoos se usa como característica para su clasificación. Reino Protista formado por algas y protozoos.
Mapa conceptual de la clasificación de los microorganismos. El reino animal animales el reino vegetal plantas el reino hongos setas mohos y levaduras el reino protoctistas protozoos y algas y el reino móneras bacterias. Mapa conceptual de la clasificación de los microorganismos.
Los sarcodinos son protistas que forman pseudópodos o pies falsos para desplazarse y para obtener alimento. 30 Clasificacion Del Reino Protista Mapa Conceptual Pics. Mapa conceptual de los reinos Características.
Mapa conceptual de la clasificacion del reino protista. Reino Fingi O de. Mapa Conceptual Reino Fungi.
Mapa conceptual de la clasificacion del reino protista. Cuadro Sinoptico de Bacterias. Tamaño 11000 del volumen de una célula eucariota.
En biología Reino Protista también denominado Protoctista es el que contiene a todos aquellos organismos eucariontes que no pueden clasificarse dentro de. El reino Plantae plantas agrupa a los musgos los helechos las gimnospermas y las. Universidad de el salvador facultad multidisciplinaria paracentral departamento de ciencias agronomicas mapa conceptual de las enfermedades y ciclos de la anaplasmosis babesiosis tricomoniasis y coccidiosis.
Son sustancias medicinales seguras que tienen el poder para destruir o detener el crecimiento de organismos infecciosos en el cuerpo. Pin En Mapas Conceptuales El artículo 1903 párrafos 2º y 3º del Códgo civil C El problema de la inimputabilidad de la persona con retraso mental y de la. Si empezamos con el reino animalia tenemos que decir que se.
Ayuda a mantener el equilibrio de la microflora y gracias a su capacidad de vivir como organismos individuales tanto como comunales es degran ayuda para los biólogos que. La temperatura la turbidez y los sedimentos en suspensión son ejemplos de Sobre la mitosis señala Vo F según corresponda. Modelo de Crecimiento Hacia Afuera.
Encuentra una respuesta a tu pregunta mapa conceptual sobre las formas de reproducción de la bacterias protozoos algas y hongos osyeider osyeider 24022021. Entre los tipos de reproducción sexual en protozoos tenemos. Muchos de ellos son microorganismos unicelulares.

El Blog De Parasitologia En Este Blog Se Podran Enterar De Las Actividades Que Nosotros Como Estudiantes De Carrera Tecnica De Laboratoristas Clinicos En La Materia De Parasitologia Nos Adentramos Dia

Reino Protista Clasificacin Los Protistas Comprenden Alrededor De
Reino Protozoo Mindmeister Mapa Mental

Protozoos Clasificacion Youtube

Elabora Un Mapa Conceptual Donde Explique Las Caracteristicas De Los Protozoarios Brainly Lat
Mapa De Protozoarios Mapa Mental
Mapa Conceptual De Los Seres Vivos Guia Paso A Paso

Protozoos By Jacqueline Agudelo Chaparro
Mapa Conceptual Microorganismos Pdf Hongo Procariota
Protozoos En Alimentos Y Helmintos En A Mapa Mental
Clasificacion De Los Protistas Mapa Conceptual Pdf
1 4 Mapa Mental Protozoarios Parra Alfaro Pdf Protozoos Biologia Celular

Clasificacion De Los Parasitos Docsity

Mapas Conceptuales De Protozoarios
Mapa Conceptual De El Reino Protista Primeros

Mapa Conceptual Reino Biologia Diagram Visualizations
![]()
Clasificacion De Los Protozoarios Biologia Studocu
Mapa Conceptual Microorganismos Pdf Hongo Microorganismo





Posting Komentar untuk "Mapa Conceptual De La Clasificacion De Los Protozoos"