Diagrama De Proceso De Una Silla De Madera
Calcular cantidad requerida de insumos mano de obra energía depreciación de máquinas y equipos servicios de terceros y otros por operación del proceso de producción. 1 por ensamble 2 por ensamble 5 por ensamble 2 por ensamble 2 por ensamble 2 por ensamble Llevado del almacén de materia prima a ladel Llevado mesa.
2 CORTAR MADERA EN TABLAS.
Diagrama de proceso de una silla de madera. Diagrama de operaciones de proceso de una fábrica de válvulas hidráulicas. Fases del proceso productivo Extracción. El proceso de inmersión consiste en introducir los troncos en una piscina de esta manera y gracias al empuje del agua la savia saldrá por uno de los lados del material ayudando a que el secado sea más rápido.
Base asiento de la silla y la unión del. Diagrama de Proceso 2da Parte 27. TRANSFORMACION 1- Se inicia el trabajo dibujando las diferentes piezas del banco.
Índice -Portada -Índice -Fases del proceso productivo -Desarollo -Fuente Informativa. Para poder elaborar una silla primero se debe conseguir la materia prima. Madera patas de la silla Diagrama de flujo de operaciones Proceso.
Retazos de madera de Tabla 295x25 cm. Proceso productivo diagrama causa-efecto factibilidad. 551 Proceso Productivo General de los Productos Fabricados a Partir de Madera de Pino.
Cuanto más elaborado sea el producto más fases tendrá el proceso. Entre los distintos tipos de muebles la silla presenta una forma muy interesante. Existen sillas con una dos tres y cuatro patas sillas con o sin brazos y sillas con o sin respaldar.
Corte de patas. Define el diseño acorde a las necesidades de tu proyecto es decir altura y ancho de la silla. Descripcin Materia prima en bodega Se lleva la materia prima al rea de produccin.
Se ensamblan los fierros cortados. Distan Smb cia olo. 2- Corta un trozo de madera plana cuadrada que.
Punto de equilibrio de la oferta y demanda. Las que harán de pie y eje del respaldo así como los travesaños laterales delanteros y traseros que configurarán la estructura. Se soldan los fierros cortados.
Otras empresas que se dedican a esta actividad y los costos en lo que los presentan al mercado. Paso a paso para hacer una silla metálica industrial. Los procesos a continuación son los generales no detallados.
Se nesecita cortae los troncos o palos y comentar a lijar para asi. Entre los distintos tipos de muebles la silla presenta una forma muy interesante. Silla comedor DOP DESCARGAR DOCUMENTO.
Diagrama de Operaciones de proceso producto. PROCESO DE ELABORACION DE UNA BANCA ENTRADA 1- Martillo Madera Sierra Pegamento Clavos Barniz. Fases del proceso productivo Extracción.
El proceso de transformación de la madera engloba por tanto al conjunto de fases en las que la madera se somete a diferentes procedimientos hasta llegar al elemento consumible. Enviar por correo electrónicoEscribe un blogCompartir con TwitterCompartir con FacebookCompartir en Pinterest. El diagrama de Pert aplicado al proceso en serie de la silla.
Existen sillas con una dos tres y cuatro patas sillas con o sin brazos y sillas con o sin respaldar. Proceso de producción de una silla Felipe Galaz 8ºC. Se sugiere altura para asiento de 50 cm la altura total desde el punto más bajo sería de 1 metro.
1 RECEPCIÓN MADERA. De producción de una mesa de madera Pino amarillo Bastidas Maple blanco cubierta 010 min 1 Recepción madera 010 min 7 Recepción madera pino amarillo 010 min 13 009 min 2 Asierrar largo 008 min 8 Asierrar a medida aprox 013 min 14 Asierrar aproximado 030 min 3 Unir. Existen sillas plegables con ruedas y corrientes.
En el proceso de vacío se introducen los maderos en una máquina de vacío. Diagrama de proceso de una silla de madera. Proceso de la silla de madera todos los procesos son operaciones Materia prima y ficha técnica de la misma.
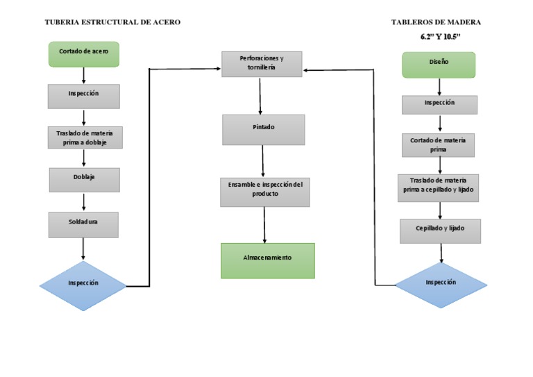
Proceso de la silla de madera. Diagrama de Proceso 4ta Parte 29. PROCESO DE REALIZACION DE UNA SILLA DE MADERA.
Como amoblado esta presenta una variedad de modelos. 9 piezas de 45 cm. Definir el volumen de producción para un periodo determinado 4.
Dibujar un esquema del proceso productivo que detalle todas las operaciones de producción 3. En el proceso de vacío se introducen los maderos en una máquina de vacío. Distan Smb cia olo.
Es uno de los métodos más rápidos y efectivos. De acuerdo a las especificaciones de la ficha técnica se compra la madera a una comercializadora maderera esta se compra por bloques y debe ser una madera de tipo blanda que es fácil de manejar para darle distintas formas. Áreas de mejora en una PYME de alimentos Capítulo2.
No obstante los procesos iniciales son por lo general comunes a todos los productos que se pueden. Diagramas de procedimientos Universidad Nacional Autónoma de México 27. Del perfil C100 se utilizarán.
Diagrama De Operaciones De Una Silla Cesos. 2 CORTAR MADERA EN TABLAS. Otras empresas que se dedican a esta actividad y los costos en lo que los presentan al mercado.
MANEJO DE MATERIALES EN UNA FÁBRICA DE MUEBLES PARA EL HOGAR UBICADA EN EL ÁREA METROPOLITANA DE CARACAS. Publicado por Michael Peña en 1528. ElaboraciÓn de una silla de madera presentado por yudy eliana castro castro maria de jesus manrique rosales maria angelica torres machuca presentado a.
El proceso en serie que el taller tuvo que hacer tuvo una duración de aproximadamente 3 semanas en el cual se hicieron 24 sillas de madera iguales. Diagrama de Procesos de una silla. Diagramas de flujo especificaciones y diseño de procesos.
Diagrama de proceso de una silla de madera. Insumo y ficha técnica de los dos insumo principales que inciden de la calidad del producto para que adquiera la característica de calidad. 26 43 Diagrama del proceso Se presenta a continuacin el diagrama de proceso propuesto el cual est realizado suponiendo la fabricacin de 1000 sillas.
Diagrama de flujo del proceso La silla 2. Proceso de elaboración de una silla de madera Entrada 1- Madera Martillo Sierra Barniz Clavos u Pegamento y Lija. Proceso de producción de una silla.
Transformación 1- Corta una manera redonda de 5X10 en cuatro trozos. Una vez recibidos los bloques estos son cortados por medio de una. William eduardo vargas ruiz universidad industrial de santander escuela de estudios industriales y empresariales direcciÓn de procesos i bucaramanga 2016 1 materia prima.
Diagrama de Proceso 3er Parte 28. Polines de 35x10 Polines de Polines de 35x20 Polines de 35x35 35x35 cm. Se corta el fierro Mediante una curbadora se doblan los fierros.

Proceso De Fabricacion De Mesas
Diagrama De Operaciones Mesa Pdf Materiales De Construccion Materiales
Dap Sillas Pdf Science Ingenieria
Diagrama De Flujo De Operaciones Produccion Mesa De Madera Pdf Productos Extranjeros Madera

Diagrama De Operaciones De Una Silla Cesos

Proceso De Elaboracion De Una Silla Para Un Amueblado De Com By Alba Castro

Flujos De Energia Necesarios Para La Fabricacion De Una Silla De Madera Download Scientific Diagram

Diagrama De Proceso By Gabriel Blandin

Proceso De Fabricacion De Una Silla De Madera Reclinable Que By Luisa Vasquez

Diagrama De Operaciones De Una Silla Cesos

Diagrama De Operaciones De Una Silla Cesos
![]()
Doc Diagrama De Flujo Del Proceso La Silla 2 Erick Martil Academia Edu

Estudio Del Trabajo Ucv Robert Diagrama De Proceso Para Una Silla

Flujos De Energia Necesarios Para La Fabricacion De Una Silla De Madera Download Scientific Diagram

Diagrama De Operaciones De Una Silla Cesos







Posting Komentar untuk "Diagrama De Proceso De Una Silla De Madera"