Mapa Conceptual Elementos De Contabilidad General
Mapa conceptual elementos del contabilidad general classic Use Createlys easy online diagram editor to edit this diagram collaborate with others and export results to. Ad Download free software to make mind maps flowcharts diagrams and more.
Balance General Mapa Conceptual Tong Ilmu
Control y contabilización de los elementos del.

Mapa conceptual elementos de contabilidad general. CONCEPTOS DE CONTABILIDAD mapas conceptuales por equipos Que tal como pueden observar en la parte de arriba se muestra el trabajo que por equipos realizaron respecto de los conceptos de contabilidad a través de la elaboración de un mapa conceptual ó bien de un mapa mental. Has terminado tu presentación. Activo Pasivo Capital Gastos Ingresos.
La Contabilidad Administrativa es un sistema. Financiera Administrativa De Costos. Los 5 Reinos De Los Seres Vivos Mapa Mental.
Nombre de la Evidencia de Aprendizaje. Crear un mapa mental. Generalidades de la contabilidad Annotations.
Tipos de contabilidad mapa conceptual. Teoría de la partida doble. A un 100 le pareció que este documento no es útil Marcar este documento como no útil.
Nombre del Asesor. Marcar por contenido inapropiado. Mapa Conceptual Elementos De Contabilidad General Manifestaciones de la Administración a través de los tiempos y clásicos de.
Mapa conceptual elementos del contabilidad general. Analiza la información presentada en la Balanza preliminar de la empresa Grafo SA. Por Emmanuel Lopéz - hace 3 años.
Define con tus propias palabras 2. Crear un mapa mental. MateriaContabilidad aplicada a los negocios v2 AA1_EA2 Elementos básicos de.
Ramas de la contabilidad. View elementos_de_contabilidaddocx from ACCOUNTING AUDITING O at University of Notre Dame. Mapa conceptual elementos del contabilidad general.
Re Baca selengkapnya Mapa Conceptual Elementos De Contabilidad General. New Mapa Conceptual De Denotacion Y Connotacion Gif. Elementos básicos de contabilidad.
María Socorro Fuentes M. Realiza un mapa conceptual donde integres los siguientes elementos. 0 encontró este documento útil Marcar este documento como útil.
De esta manera el educador estadounidense aseguró que un mapa conceptual debe contener los siguientes cuatro elementos. Created with Raphaël 230. Balance General - Mapa Conceptual.
Asignatura Principios de Contabilidad. Por Marcela Barron Garcia - hace 5 años. Get Mapa Conceptual Elementos De Contabilidad General Uveg Pics Get Mapa Conceptual Elementos De Contabilidad General.
You can edit this template and create your own diagram. MAPA CONCEPTUAL TEORIA CONTABLE La utilización de la moneda fue importante para el desarrollo de la contabilidad ya que no cabía una evolución semejante en una economía de trueque. Los comerciantes anotaban sin ningún orden particular las diversas operaciones que.
Mapa conceptual sobre los tipos de contabilidad en México Contabilidad financiera Contabilidad administrativa Contabilidad de costos Contabilidad fiscal Contabilidad gubernamental. Mapa conceptual elementos de contabilidad general. Mapa conceptual elementos del contabilidad general classic Use Createlys easy online diagram editor to edit this diagram collaborate with others and export results to multiple image formats.
Observa con atención las cuentas registradas y lee. Realiza un mapa conceptual donde integres los siguientes elementos. Mapa Conceptual Contabilidad De Costos Esquemas Y Mapas Conceptuales De Principios De Contabilidad Descargar PDF.
Define con tus palabras y utiliza ejemplos. Marco Conceptual de la Contabilidad Gub-. Has terminado tu presentación.
Con frecuencia se implantan en forma inicial los Sistemas Transaccionales y posteriormente se introducen los Sistemas de Apoyo a las. Contabilidad aplicada a los negocios v1. La contabilidad es una técnica que cuantifica registra sintetiza transacciones económicas dentro de una organización lucrativa o no lucrativa y todos los eventos económicos que la afectan con el propósito de proporcionar información financiera para que los diversos usuarios puedan planear controlar y tomar.
Contabilidad Financiera Contabilidad De Costos contabilidad administrativa o general Prepara Estados Financieros para uso externo Prepara informes que. 17 Mapa Conceptual De La Piramide Alimenticia Image 17 Mapa Conceptual De La Piramide Alimenticia Image. Este primer elemento guarda relación y hace referencia a los eventos objetos situaciones o hechos con lo que tenga que ver el tema por lo que suelen representarse con figuras.
Es de reconocer la creatividad de algunos equipos en cuanto a su elaboración. Son los materiales que serán sometidos a operaciones de transformación o manufactura para su cambio físico yo químico antes de que puedan venderse como productos terminados. Descargue como XLSX PDF TXT o lea en línea desde Scribd.
Contabilidad de Activos Mapa Conceptual Elementos de los estados financieros Thelma Diana Osorio Marroquín 10 de junio del 2021 Referencias. Mapa conceptual elementos de la contabilidad general. Formato PDF o ver online.
Creately diagrams can be exported and added to Word PPT powerpoint Excel Visio or any other document. MAPA CONCEPTUAL DE LA CONTABILIDAD. Copy of Mapa conceptual elementos del contabilidad general--You can edit this template on Createlys Visual Workspace to get started quickly.
Mapa conceptual de contabilidad. De información al servicio de las necesidades. Nombre de la Evidencia de Mapa conceptual elementos de contabilidad general Aprendizaje.
Define con tus propias palabras Ramas de la contabilidad. Mapa Conceptual De Agencias Y Sucursales Mapa Conceptual Mapas Cervantes. MAPA CONCEPTUAL DE LA CONTABILIDAD.
Guardar Mapa Conceptual Elementos de la Contabilidad Gener.

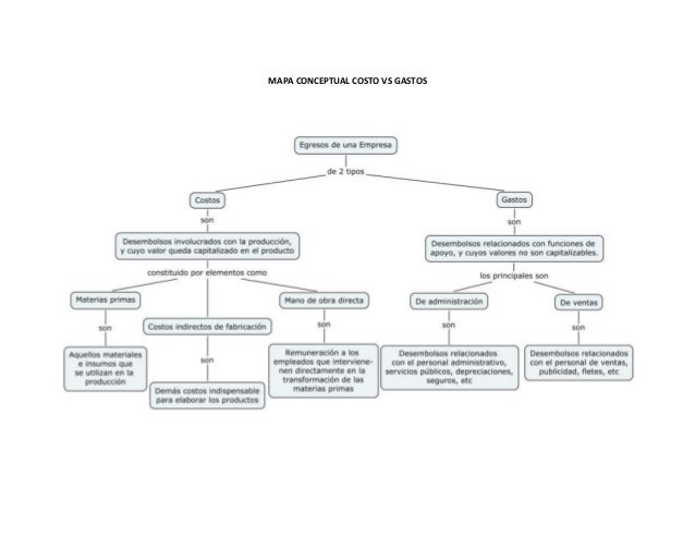
Mapa Conceptual Sobre La Estructura Contable Contabilidad De Costos

Mapa Conceptual Mapa Conceptual Mapa Conseptual Mapas

Resultado De Imagen Para Mapa Conceptual De Marketing De Servicios Marketing De Servicios Mapa Conceptual Estrategias De Mercadotecnia

Mapa Conceptual Variables Macro Economia 4º Eso Editorial Mc Graw Hill Macroeconomia Microeconomia Mapa Conceptual
![]()
Tarea 2 Mapa Conceptual De Contabilidad Financiera Contabilidad Financiera Semestre V Grupo B Studocu
Mapa Conceptual Contabilidad General Primeros

Como Hacer Un Analisis De Benchmarking Gestion Empresarial Microeconomia Marketing De Contenidos
Contabilidad General Mapa Conceptual Pdf Contabilidad Cooperativa

Pin De Diana Ramirez En Ideas Para El Hogar Elementos De La Comunicacion Mapa Conceptual Como Ensenar A Leer

Mapa Mental Pensamiento Complejo Mapa Mental Pensamiento Economico Mapas

Crear Bienes Y Servicios Bullet Journal Floor Plans
![]()
Mapa Conceptual Elementos Del Contabilidad General Elementos Basicos De Contabilidad Studocu

Esquemas Y Mapas Conceptuales De Historia La Edad Antigua Mapa Conceptual Ensenanza De La Historia Edad Antigua

Mapa Conceptual El Servicio Y El Cliente Mapa Conceptual Trucos Para La Universidad Desafio De Escritura
Contabilidad General Mapa Conceptual

Pin By Ceci Dp On U Ghc B In 2021 Chart Bar Chart Diagram

Como Hacer Un Mapa Conceptual En Microsoft Word Mapa Conceptual Como Hacer Mapas Conceptuales Mapas

Principios De La Administracion Cientifica Propuestas De Henry Fayol Tambien Llamada Administracion Positiva Enfoq Administracion Gestion Logistica Teoria






Posting Komentar untuk "Mapa Conceptual Elementos De Contabilidad General"