Generador De Mapas Conceptuales
Al pulsar sobre cualquiera de ellos se abrirá wikipedia con información sobre. Crea una cuenta de Canva para diseñar tu propio mapa conceptual.

Text2mindmap S O S Para Alumnos
Editor para dibujar mapa.

Generador de mapas conceptuales. Organiza tu próxima idea con nuestro generador de mapas conceptuales. Utiliza Lucidchart para visualizar tus ideas hacer diagramas y más. Mira este artículo para conocerlo mejor.
Mapa mental en blanco para escribir. Use cualquier plantilla prediseñada como ejemplo y personalícela fácilmente en el creador de diseños VistaCreate. Generadores de mapas conceptuales.
Cómo crear un mapa conceptual paso a paso. Prueba gratis de 7 días. Creación de mapas conceptuales.
Gran variedad de formas e iconos para elegir y dibujar sus mapas conceptuales. 455 estrellas - más de 650 reseñas. Tras introducir la palabra o expresión y elegir el motor que se utilizará para establecer las relaciones por ejemplo wikipedia en español se genera un mapa con varios términos relacionados con la palabra o expresión elegidos.
Mapa conceptual en blanco para imprimir. Generador de mapas conceptuales online. Lo siento debes estar conectado para.
El resultado es muy bonito. Haz que tu mapa conceptual sobresalga con funciones altamente personalizadas. Conforme vas creando tu mapa verás cómo tu material de estudio empieza a cobrar más sentido y a ser más sencillo de lo.
Con Watabou podrás crear una ciudad medieval de forma aleatoria aunque puedes editar algunos detalles para adaptarla a cualquier idea que tuvieras pensada. Si sientes que un mapa mental no sirve para tu proyecto Lucidchart es un gran generador de. Agregue o borre un elemento y SmartDraw realinea y organiza todos los elementos para que todo se vea bien en su diagrama.
Utiliza Lucidchart para visualizar tus ideas hacer diagramas y más. Perfecto para reflejar lluvias de ideas ya que Creately le ayuda a dibujar sin esfuerzo con funciones como crear con un solo clic y arrastrar y soltar formas. Millones de personas de todo el mundo lo usan Me encanta Lucidchart.
Mapa mental en blanco. Arregla tus imágenes añade fantásticos filtros y. Usando los commandos SmartDraw construye el mapa mental automáticamente para usted.
Veamos algunas de ellas. Un mapa conceptual en blanco te ayudará a estructurar y crear la relación entre las ideas. Mapas mentales creativos en blanco.
Ad Hacer mapas conceptuales con Lucidchart es rápido y simple. Nuestro generador de mapas conceptuales online te permite empezar a crear tu mapa conceptual al instante con un lienzo infinito perfecto para anotar las ideas a medida que las proponen. La diferencia más grande es la manera en la que la información es organizada.
Además consiguen potenciar tu creatividad e imaginación hasta límites insospechados. 22 rows Generador muy sencillo de mapas conceptuales a partir de palabras o expresiones. Con las plantillas de mapas conceptuales de Canva es súper fácil crear diseños originales y modernos.
Todos estarán satisfechos Para los principiantes en diagramas. Para empezar elige una de estas plantillas. Imagen de mapa mental vacío para llenar.
Cuenta con más de 1500 plantillas profesionales y creadas por los usuarios y 26000 símbolos que puedes arrastrar y soltar para comenzar fácilmente. Para mí el mejor generador online de mapas. Tienes más libertad para crear un mapa conceptual como quieras agregar colores y estructurarlo.
Generador de mapas conceptuales gratis. Descubra miles de objetos en el creador de mapas conceptuales de VistaCreate. Utiliza Canva y crea sensacionales mapas conceptuales para organizar tus proyectos plasmar una lluvia de ideas o resolver problemas complejos.
Organice sus ideas y pensamiento y agregue cualquier tipo de imagen y color para ilustrar lo que quiere. Ad Hacer mapas conceptuales con Lucidchart es rápido y simple. Suba su propia imagen cambie bloques de texto anime cualquier elemento haga lo que quiera para crear un diseño gráfico único.
Generadores de ciudades y poblados medievales. Puedes añadir una tarjeta de. Prueba gratis de 7 días.
Conecta tus Mapas Mentales con Trello. Sube tus propias imágenes o elige entre más de 1 millón de imágenes de archivo. Empieza rápido con una plantilla de mapas conceptuales o inserta una plantilla en tu lienzo a.
Generador de mapas conceptuales online. Para usarlo solo debes agarrar los elementos de. Por el lado de Drawio esta es una web de código abierto para poder hacer cuadros circuitos diagramas y mapas conceptuales.
Solo tienes que hacer clic en la gráfica para agregar tu información y crear tu mapa conceptual en cuestión de minutos. Plantilla de mapa conceptual en blanco. Organice sus ideas y pensamiento y agregue cualquier tipo de imagen y color para ilustrar lo que quiere.
En estos casos nuestros programas para hacer mapas conceptuales son perfectos para retener la información y organizar los diferentes apartados del temario que tienes que estudiar. Crea una cuenta de Canva para diseñar tu propio mapa conceptual. Deja una respuesta Cancelar la respuesta.
Generador muy sencillo de mapas conceptuales a partir de palabras o expresiones. Elige una opción de nuestra biblioteca de plantillas profesionales. Cubre todas tus necesidades profesionales.
Gran variedad de formas e iconos para elegir y dibujar sus mapas conceptuales. He usado Lucidchart para realizar lluvias de ideas compartir conceptos con compañeros de equipo y crear mapas de nuevos procesos para renovar esfuerzos.

Generador De Mapas Conceptuales Tosello Rocio Csfeco15

Crea Tu Propio Mapa Conceptual Con Lucidspark

Generador De Mapas Mentales De Examtime Mapas Mentales Mapas Educacion Y Cultura

Crea Tu Propio Mapa Conceptual Gratis Lucidchart

Crea Tu Propio Mapa Conceptual Con Lucidspark

Creador Gratuito De Mapas Conceptuales En Linea Moqups
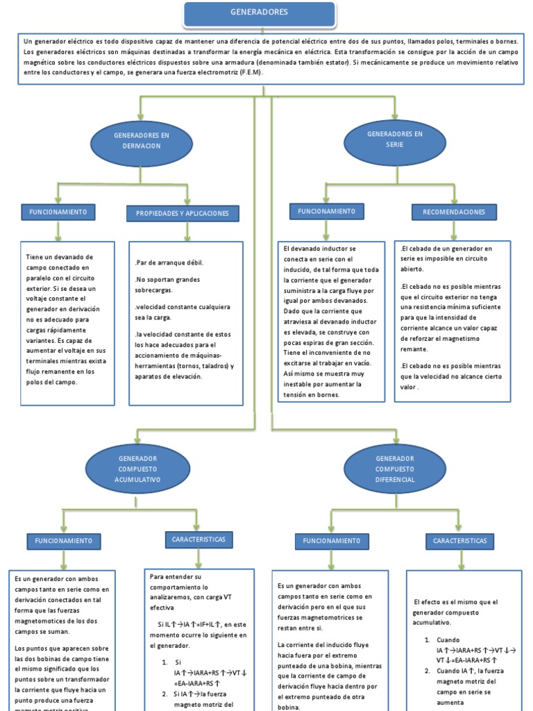
Mapa Conceptual Transformadores Pdf Generador Electrico Inductor

Crea Tu Propio Mapa Conceptual Con Lucidspark

Crea Mapas Conceptuales Y Mentales Con Estas Apps Y Plataformas

Crea Mapas Conceptuales Y Mentales Con Estas Apps Y Plataformas

Mapa Conceptual Online Herramienta Para Cuadros Conceptuales Gratis

Mapas Conceptuales Y Mapas Mentales Herramientas Teleinformaticas

Crea Tu Propio Mapa Conceptual Con Lucidspark

Crea Tu Propio Mapa Conceptual Con Lucidspark










Posting Komentar untuk "Generador De Mapas Conceptuales"