Mapa Conceptual Elementos Del Contabilidad General
Mapas Mentales Similares Esbozo del Mapa Mental Contabilidad. Origina un cambio en su poder adquisitivo.
Mapa Conceptual Elementos Del Contabilidad General Classic Creately
Has terminado tu presentación.

Mapa conceptual elementos del contabilidad general. Mapa conceptual elementos del contabilidad general classic Use Createlys easy online diagram editor to edit this diagram collaborate with others and export results to multiple image formats. MateriaContabilidad aplicada a los negocios v2. Plan Auditoria Seguridad Ll.
Copy of Mapa conceptual elementos del contabilidad general--You can edit this template on Createlys Visual Workspace to get started quickly. Realiza un mapa conceptual donde integres los siguientes elementos. Analiza la información presentada en la Balanza preliminar de la empresa Grafo SA.
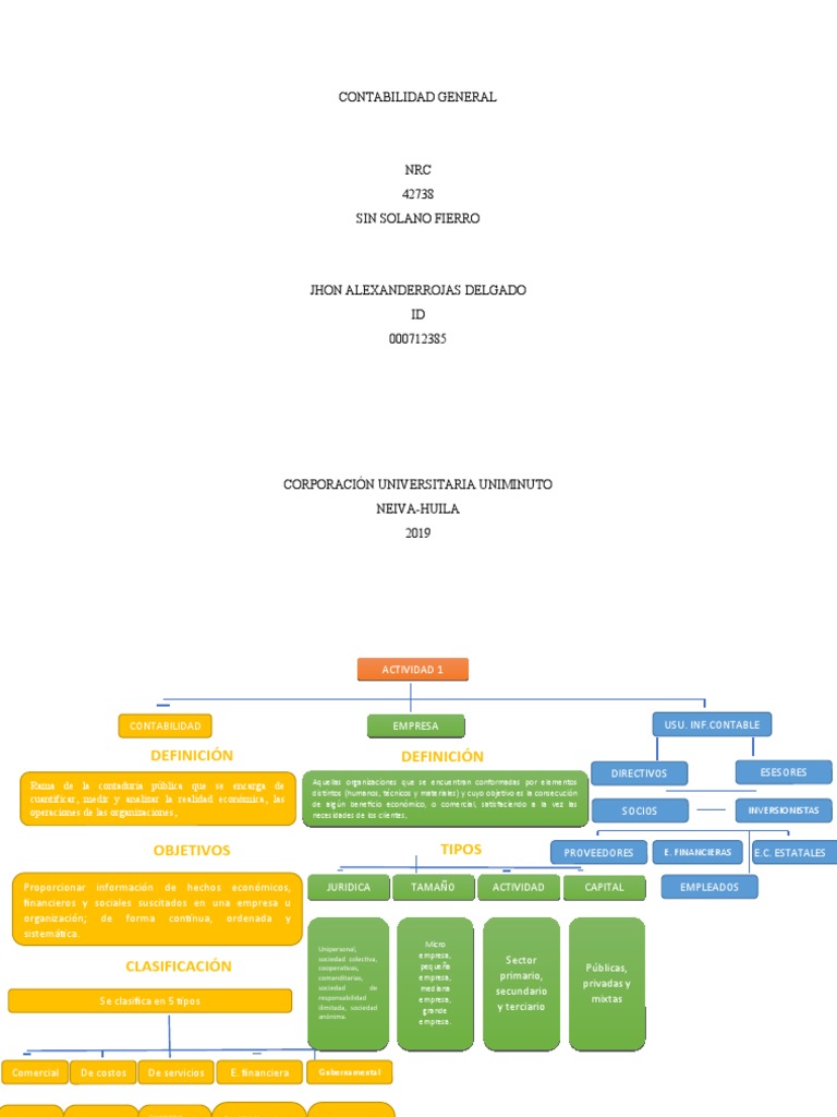
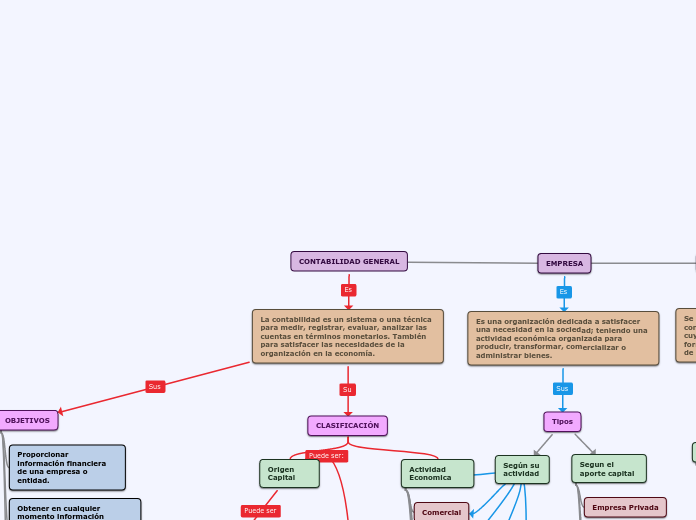
La situacion economica y financiera de la empresa en un periodo contable generalmente un aÑo la contabilidad general determina evalua objetivo general 4. Formato PDF o ver online. Copy of Mapa conceptual elementos del contabilidad general--You can edit this template on Createlys Visual Workspace to get started quickly.
Los comerciantes anotaban sin ningún orden particular las diversas operaciones que. Created with Raphaël 230. Define con tus propias palabras 2.
Nombre de la Evidencia de Mapa conceptual elementos de contabilidad general Aprendizaje. Jiemenez Yezenia Presupuesto Efectivo XML. Mapa conceptual conceptos de contabilidad general Fecha de elaboración.
Proporcionar información sobre los aspectos financieros de una organización a los diferentes usuarios o interesados La contabilidad financiera proporciona. 0 calificaciones 0 encontró este documento útil 0 votos 1 vistas 2 páginas. De lunes a miércoles de la semana 1.
Copy of Mapa conceptual elementos del contabilidad general--You can edit this template on Createlys Visual Workspace to get started quickly. Hechos económicos en los Definición. José Candelario López Realiza un mapa conceptual donde integres los siguientes elementos.
Copy of Mapa conceptual elementos del contabilidad general--You can edit this template on Createlys Visual Workspace to get started quickly. La Comunicación Efectiva Del Líder en La Organización. Identifica los conceptos principales relativos a.
Fray Luca Pacioli aporto que para la aplicación de la contabilidad se requiere un conocimiento matemático. Otros estudiantes también vieron. LAGUNES VERGARA PEDRO Costeo Por Procesos Productivos.
Universidad Virtual del Estado de Guanajuato. Mapa conceptual elementos del contabilidad general Object Process Model Use Createlys easy online diagram editor to edit this diagram collaborate with others and export results to multiple image formats. MAPA CONCEPTUAL DE LA CONTABILIDAD.
MAPA CONCEPTUAL TEORIA CONTABLE La utilización de la moneda fue importante para el desarrollo de la contabilidad ya que no cabía una evolución semejante en una economía de trueque. Mapa conceptual del balance general. Formado por el nombre del negocio y la indicación de que se trata un balance general.
Mapa conceptual elementos del contabilidad general. Asignatura Principios de Contabilidad. You can edit this Object Process Model using Creately diagramming tool and include in your reportpresentationwebsite.
Fecha de presentación al 31 de e nero. Por Emmanuel Lopéz - hace 3 años. Copy of Mapa conceptual elementos del contabilidad general--You can edit this template on Createlys Visual Workspace to get started quickly.
17 de Febrero 2021 Nombre del asesor. Por Marcela Barron Garcia - hace 5 años. Guardar Guardar Balance general mapa conceptualdocx para más tarde.
MAPA CONCEPTUAL DE LA CONTABILIDAD. Copy of Mapa conceptual elementos del contabilidad general--You can edit this template on Createlys Visual Workspace to get started quickly. Terreno Maquinaría y equipoEdificio.
Adapt it to suit your needs by changing text and adding colors icons and other design elements. Define con tus propias palabras. Libro diario y mayor estado de resultados balance general Matemáticas financieras.
Our editor is designed to help you stay on task and capture your thoughts quickly. CLASIFICACION DE LOS COSTOS. Financiera Administrativa De Costos 3.
View Actividad 1 - Mapa Conceptualpdf from CONTABILID 231 at Valle de México University. Copy of Mapa conceptual elementos del contabilidad general--You can edit this template on Createlys Visual Workspace to get started quickly. Mapa conceptual teoria contable La utilización de la moneda fue importante para el desarrollo.
Nombre del Asesor. Propiedades las deudas y el capital. Publica un comentario o deja una referencia.
Muestra información relativa a una. A Object Process Model showing New Mapa conceptual elementos del contabilidad general. Observa con atención las cuentas registradas y lee atentamente los datos complementarios señalados a continuación.
Materia Contabilidad aplicada a los negocios v2 AA1_EA2 Año académico. Has terminado tu presentación. Es el valor de aquellos bienes muebles e inmuebles que la empresa.
Mapa Conceptual Contabilidad De Costos Esquemas Y Mapas Conceptuales De Principios De Contabilidad Descargar PDF. Su identificación y determinación. Copy of Mapa conceptual elementos del contabilidad general--You can edit this template on Createlys Visual Workspace to get started quickly.
Mapa Conceptual Elementos de la. Crear un mapa mental. We were unable to load.
De acuerdo a la funcion donde se originan. Crear un mapa mental. Concepto de contabilidad.
Mapa conceptual de concepto objetivos y aplicaciones de. Usuarios de la informacion 41. Conocer y hacer ll Ahora que ya conoces los.
María Socorro Fuentes M. Formado por el nombre del negocio y la indicación de que se trata un balance general. Creately diagrams can be exported and added to Word PPT powerpoint Excel Visio or any.
You can edit this template and create your own diagram. 09-nov-2016 - CONTABILIDAD FINANCIERA - MAPA CONCEPTUAL. Folio código de cada cuenta.
Universidad Universidad Virtual del Estado de Guanajuato. Crear un mapa mental. Balance General Mapa Conceptual.
Mapa del Equipo 2. Ramas de la contabilidad. Balance General - Mapa Conceptual.
Por favor inicia sesión o regístrate para publicar comentarios. Murillo Garcia Javier EA3 1 Práctica contable básica. Mapa conceptual del balance general.
Examen de contabilidad de costos v2. Indice de mapas conceptuales de contabilidad general 3. Mapa conceptual elementos de la contabilidad general.
Report Balance General Mapa Conceptual Please fill this form we will try to respond as soon as possible. Mapa conceptual elementos del contabilidad general.
Mapa Conceptual Elementos Del Contabilidad General Classic Creately

Crear Bienes Y Servicios Bullet Journal Floor Plans

Como Hacer Un Mapa Conceptual En Microsoft Word Mapa Conceptual Como Hacer Mapas Conceptuales Mapas
Contabilidad General Mapa Conceptual Pdf Contabilidad Cooperativa

Top 14 Aplicaciones Para Hacer Mapas Conceptuales Como Hacer Mapas Conceptuales Mapa Conceptual Mapas Mentales Y Conceptuales

Principios De La Administracion Cientifica Propuestas De Henry Fayol Tambien Llamada Administracion Positiva Enfoq Administracion Gestion Logistica Teoria

Pin By Ceci Dp On U Ghc B In 2021 Chart Bar Chart Diagram

Mapa Conceptual El Universo Mapa Conceptual Ensenanza De La Geografia Consejos Para Estudiar En El Colegio
Mapa Conceptual De Contabilidad General Pdf Contabilidad Sociedad

Mapa Conceptual La Empresa Y Su Clasificacion Mapa Conceptual Mapa Conseptual Mapas

Como Hacer Un Analisis De Benchmarking Gestion Empresarial Microeconomia Marketing De Contenidos
Contabilidad General Mapa Conceptual

Pin De Diana Ramirez En Ideas Para El Hogar Elementos De La Comunicacion Mapa Conceptual Como Ensenar A Leer

Mapa Mental Pensamiento Complejo Mapa Mental Pensamiento Economico Mapas

Evidencia Mapa Conceptual Elementos De La Contabilidad General Tareas Brandon Guerrero
![]()
Mapa Conceptual Elementos Del Contabilidad General Elementos Basicos De Contabilidad Studocu

Resultado De Imagen De Plan De Cuentas Para Imprimir Contabilidad Imagenes De Contabilidad Cuentas Contables
![]()
Mapa Conceptual Sobre La Estructura Contable Contabilidad De Costos

Resultado De Imagen Para Mapa Conceptual De Marketing De Servicios Marketing De Servicios Mapa Conceptual Estrategias De Mercadotecnia





Posting Komentar untuk "Mapa Conceptual Elementos Del Contabilidad General"