Evidencia 1 Mapa Conceptual Del Sistema Financiero Colombiano
Evidencia 1 Mapa Conceptual El Sistema Financiero Colombiano. Hacer clic para expandir la información del documento.
Mapa Conceptual Evidencia 1 Pdf Sistema Financiero Economias
ACTIVIDAD A DESARROLLAR LOGISTICA 1617783_1 Evidencia 1.
Evidencia 1 mapa conceptual del sistema financiero colombiano. Evidencia 1 Mapa Conceptual El Sistema Financiero Colombiano. Mapa conceptual del sistema financiero colombiano. Luis carlos mejía perafan presentado por.
Presentación Comportamiento del mercado internacional. Leggi gratis per 30 giorni. Mapa Conceptual Sistema Financiero Colombiano Estructura del sistema financiero colombiano.
Evidencia 1 Mapa Conceptual El Sistema Financiero Colombiano. Actividad 1 Evidencia 1 Mapa Conceptual Sistema Financiero Colombiano. Dexi marina Valderrama Díaz Tecnólogo gestión logística Ficha 2175981 SERVICIO NACIONAL DE APREDIZAJE-SENA CENTRO DE DESARROLLO AGROINDUSTRIAL Y EMPRESARIAL-REGIONAL CUNDINAMARCA 230920 1.
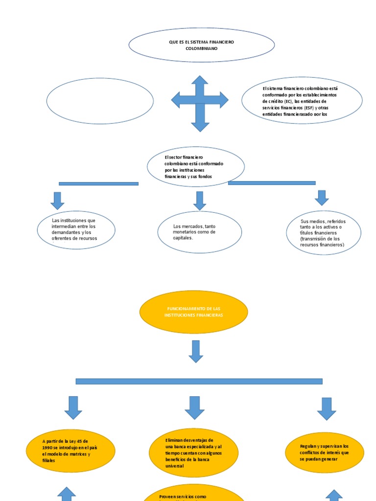
Mapa conceptual El sistema financiero colombiano En esta evidencia debe demostrar el manejo de conceptos asociados al sistema financiero colombiano y su aplicación en la gestión logística para ello debe elaborar una descripción sobre el tema a través de un mapa conceptual teniendo en cuenta los siguientes temas. Estructura del sistema financiero colombiano Establecimientos de crédito EC Son los captadores de moneda legal cuentas de ahorro y corriente o a término CDT y CDTS Los cuales se conoce Son. Mapa conceptual el sistema financiero colombiano instructor.
Mapa conceptual El sistema financiero colombiano - Evidencia2. José luis galvis guardiola 24 de junio 2019. 96 28 96 encontró este documento útil 28 votos 9K vistas 3 páginas.
Evidencia 1 Mapa Conceptual El Sistema Financiero Colombiano. 1 101 2 266KB Read more. Mapa conceptual el sistema financiero colombiano Presentado por.
El sistema f Cadena De Suministro Mapa Conceptual Divide los procesos en. EVIDENCIA 1 - MAPA CONCEPTUAL - Sistema Financiero Colombiano by edwin4suarez-4. 117 0 553KB Read more.
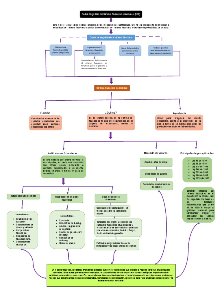
EVIDENCIA 1 MAPA CONCEPTUAL El sistema financiero colombiano SISTEMA FINANCIERO COLOMBIANO Se conforma por. El sistema financiero colombiano Se encuentra conformado por las siguientes entidades. ESTABLECIMIENTOS DE CREDITO EC - Bancos -Corporaciones financieras -Compañías de financiamiento tradicional -Cooperativas financieras Su función Canalizar los recursos de un agente que tenga mayor.
MAPA CONCEPTUAL SISTEMA FINANCIERO COLOMBIANO Olimpo Cardenas. Jose luis Martínez Martínez Evidencia 1. 15 0 333KB Read more.
Sena - centro de comercio y servicios regional cauca tecnologia en gestion logistica ficha. Mapa conceptual el sistema financiero colombiano Instructor. 74 2 276KB Read more.
Scribd is the worlds largest social reading and publishing site. Por Mauricio Moreno - hace 2 años Mapa Conceptual De La Jarra Del Buen Beber Pin En 1 Temp Caracter Personalidad Mapa Conceptual Del Narcotrafico En Mexico Cárteles de la droga se hacen de plazas.
![]()
Mapa Conceptual El Sistema Financiero Col Warning Tt Undefined Function 32 Sistema Financiero Studocu
![]()
Mapa Conceptual Sistema Financiero Colombiano Docx Sistema Financiero Colombiano Est Conformado Por Instituciones Financieras Establecimientos De Course Hero
Sistema Financiero Mapa Conceptual Pdf Sistema Financiero Business
Evidencia 1 Mapa Conceptual Pdf Sistema Financiero Bancos
![]()
Mapa Conceptual Sistema Colombiano Financiero Docsity
Mapa Conceptual De Sistema Financiero Pdf Bancos Business
![]()
Evidencia 1 Mapa Conceptual Sistema Financiero Colombiano Warning Tt Undefined Function 32 Studocu
Mapa Conceptual Servicios Financieros Pdf Bancos Dinero
Mapa Conceptual Del Sistema Financiero De Colombia Pdf Sistema Financiero Bancos

Evidencia 1 Mapa Conceptual El Sistema Financiero Colombiano By Polo Uscategui

Mapa Conceptual De Sistema Financiero Colombiano Docsity
Evidencia 1 Mapa Conceptual El Sistema Financiero Colombiano Pdf Sistema Financiero Bancos
Mapa Conceptual Pdf Sistema Financiero Seguro
![]()
Mapa Conceptual Dinamica Del Mercado Internacional Warning Tt Undefined Function 32 Sistema Studocu

Evidencia 1 Mapa Conceptual Sistema Financiero Colombiano Docsity
Mapa Conceptual Sistema Financiero Pdf Sistema Financiero Bancos
![]()
Evidencia 1 Mapa Conceptual Docx Evidencia 1 Mapa Conceptual El Sistema Financiero Colombiano Sistema Financiero Colombiano Se Conforma Por Course Hero
![]()
Mapa Conceptual Sistema Financiero Colombiano Gestion Logistica Studocu
Evidencia 1 Mapa Conceptual El Sistema Financiero Colombiano Pdf Sistema Financiero Bancos





Posting Komentar untuk "Evidencia 1 Mapa Conceptual Del Sistema Financiero Colombiano"